加入收藏
|
设为首页
|
网站无障碍
|
适老版
网站首页
高新动态
高新概况
政务公开
招商引资
互动交流
通知公告
政府信息公开年度报告
> 正文
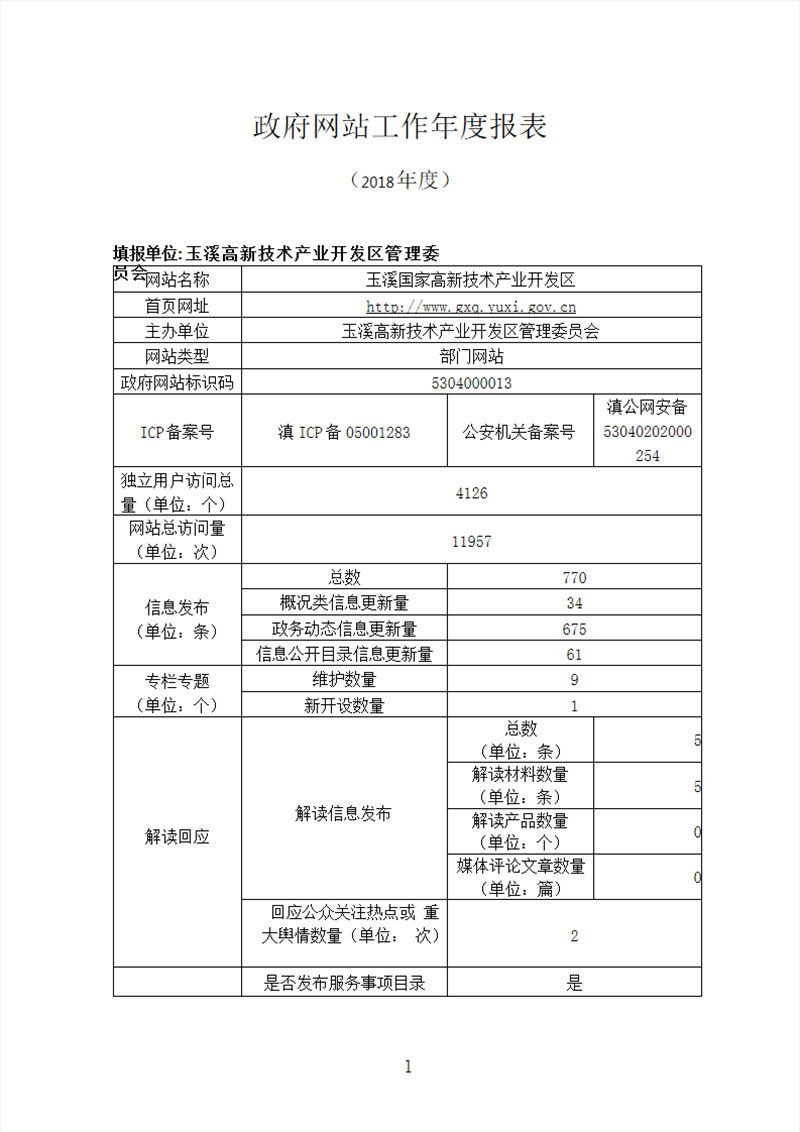
玉溪高新区管委会2018年度政府网站工作年度报表
http://gxq.yuxi.gov.cn/ 2019-01-10 15:36:39
【字号:
大
中
小
】
主办:玉溪高新技术产业开发区管理委员会 地址:玉溪市红塔区抚仙路86号科技大厦 制作单位:玉溪网 联系电话:0877-2064291
网站地图
滇ICP备19011612号-1
滇公网安备 53040202000254号
网站标识码:5304000013