云南省玉溪市人民医院
云南省玉溪市人民医院
您当前位置: 公告板 >> 其他公告 > 正文

玉溪市人民医院2023年新增医疗服务价格项目公示

2023-12-12  
分享到:

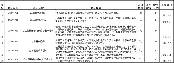
根据云南省卫生健康委  云南省医疗保障局《关于云南省2020年新增医疗服务价格项目的通知》(云卫财务发【2020】47号文件)等文件的要求,我院本着公平、公开、合法和诚信的原则,现对“盆底肌功能训练”等医疗服务项目价格进行公示,公示如下:

微信截图_20231212104237

备注:公示期7天。公示期间如有意见及建议,请联系价格监督电话:0877—2023496。

玉溪市人民医院

2023年12月11日

无标题文档
医院地址:玉溪市红塔区聂耳路二十一号
专科预约方式:微信搜索添加关注“云南省玉溪市人民医院”公众号,
支付宝生活号关注“云南省玉溪市人民医院”等进行手机支付预约挂号服务。
版权所有:云南省玉溪市人民医院
制作单位:玉溪网 
滇ICP备2020008668号-1  

滇公网安备 53040202000041号