|
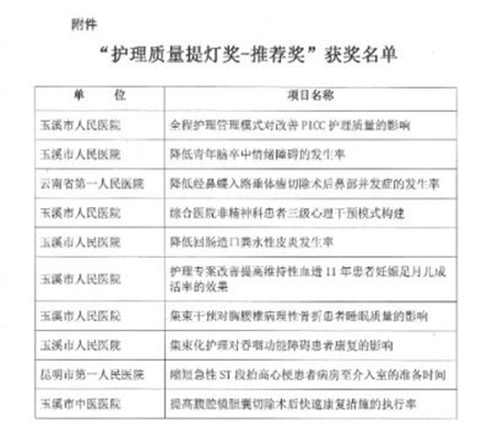
我院七个优秀护理质量改善项目荣获国家级“护理质量提灯奖-推荐奖”

4月6日,国家卫生健康委医院管理研究所发布《关于云南省护理质量控制中心推荐项目获“护理质量提灯奖”》的通知,本次获奖名单云南省共10个项目,玉溪市人民医院7个项目获此奖项,分别来自肿瘤内科、脑血管病科、临床心理科、胃肠外科、肾内科、骨外一科、神经内科。
本次优质护理改善项目的评奖,由玉溪市护理质量控制中心经过严格筛选后上报云南省护理质量控制中心,再由国家卫生健康委统一进行评审,我院上报的7个项目均获奖。 (护理部/张薇)
玉溪市2021年泌尿外科学术年会顺利召开

4月24日,由玉溪市人民医院泌尿外科主办的“镜技”玉溪市2021年泌尿学术年会召开,年会采用线下与线上结合的形式。市卫健委主任鲁志明致辞, 昆明医科大学第二附属医院王剑松教授、山东烟台毓璜顶医院石磊教授、我院泌尿外科主任王健教授及市县级泌尿外科同仁137人参加会议。
会议不仅开设了疑难病例讨论、手术经验分享、创新技术展示、基层医师风采、护理学组交流等多个学术专场,还有7台手术进行现场连线直播,其中包括腹腔镜下膀胱癌根治术,经皮肾镜碎石取石术,输尿管软镜碎石取石术等,让参会人员在享受学术盛宴的同时提高手术技艺,为我市泌尿外科学科的发展提供学习机会。(泌尿外科/刘钰婷 李春梅)
开展健康知识讲座,“坐享”玉医体检专家服务

为进一步增强市民的自我保健意识,提高玉医健康体检中心检后服务水平。三月,我院健康体检中心先后安排数名知名专家到体检单位进行健康知识讲座。
3月3日,我院健康体检中心副主任夏强医师、心内科副主任李燕萍医师到玉溪市财政局,为现场92名干部职工进行2020年度体检报告分析和《保护心脏健康,这几件事要做好》健康宣讲;3月4日,我院副主任医师 国家注册心理师、注册催眠治疗师刘燕到玉溪市烟草公司,为52名干部职工进行《健康,从“心”开始》讲座;3月4日我院健康体检中心主治医师游春艳到玉溪消防支队,通过视频辐射七县二区200余名消防干部职工进行《酗酒危害大 喝酒勿贪杯》的健康讲座;3月4日和8日,医院妇科 生殖医学科主任张文悫医师先后到玉溪市烟草公司、玉溪市税务局和中国电信玉溪市分公司,为近600名女性职工进行妇科专项健康讲座。
通过健康知识讲座,体检单位职工足不出户就能享受玉医三甲医院专家团队的上门服务。(健康体检中心/游春艳 黄婉云)
运管管理系统运用及医保政策培训会召开

4月21日,运营管理委员会办公室组织召开以“掌握医保政策,熟练运用管理系统,助力科室运营管理效率”为主题的培训会。总会计师朱红媛及医院运营管理员、科室助理运营员共计72人参加培训。
首先总会计师朱红媛对召开此次培训会目的和要求作了阐述;望海工程师张景宗对HRP运营管理系统科室“人、财、物”各项查询运用功能、以及如何运用镶嵌在HIS系统里的DRG预分组功能实施住院患者费用合理控制进行了全面培训,并在系统上进行实操演示;医保部副主任张翠就医保相关政策进行了讲解。(运营管理办公室/郭林翠)
我院开展药品耗材供应商廉政谈话

4月23日上午,我院组织了药品耗材供应商集体廉政提醒谈话会,院纪委书记王娅波及相关科室负责人、药品耗材供应商法人或法人授权代表等37人参加了会议。
会上,各相关科室负责人对各自分管工作质量及廉政要求做了详细的解读。各参会药品耗材供应商代表对如何做好药品耗材供应保障和廉洁自律工作进行了表态发言,承诺与医院共同营造廉洁、和谐、规范的营商购销环境。
纪委书记王娅波强调,构建“亲清”医商关系,杜绝任何商业贿赂现象发生,是当前我国党风廉政建设和反腐败斗争高压态势下的必然趋势,希望各家公司、供应商和配送商保质保量,及时有效做好医院药品耗材的供应,给我院物美价廉的产品和合法合规的服务,着眼于医院和各供应商的长远发展,共同努力维持好“亲清”的医商关系,切实保障人民群众健康权益,实现双赢。(纪检监察室/杨波华 图宣传部/夏焱南)
学党史 寻足迹 践初心

4月14日,消化内科党支部到红塔区春和镇波衣村委会“滇中护乡五团遗址”开展“党史学习教育主题活动”,听取革命历史讲解,重温入党誓词。
波衣村委会施书记给全体党员讲述了70年前滇中玉溪乃至云南大地上可歌可泣的革命战斗史以及那段峥嵘的岁月的故事。随后,支部党员与当地村民小组部分党员进行了交流,支部书记范洪波带领全体党员在遗址前重温入党誓词,让大家再次接受了思想上和精神上的洗礼,坚定了思想信念,增强了党性修养。(消化内科/李燕)
以党建促业务 行政支部开展医保志愿服务宣传活动

4月22日上午,行政支部党员、医保志愿者与市医疗保障局政策法规科工作人员一起,在一号楼大厅向前来就诊的患者和家属宣传国务院颁布的《医疗保障基金使用监督管理条例》(以下简称《条例》),该条例将从5月1日起正式实施,为了做好《条例》在我院的宣传普及工作,让医务人员、参保人员能懂法、知法、守法、用法,行政党支部充分发挥医保部党员的专业性,在党建促业务工作中起到了带头作用,决定开展一次志愿服务宣传活动。前期精心准备了宣传资料,现场主动、耐心讲解参保人员的权利、义务和注意事项。同时在大厅电子大屏幕滚动播放国家医疗保障局制作的宣传片,在医保咨询窗口张贴了宣传海报。行政党支部在此次志愿服务活动中。(医保部/周玲)
首届玉溪市伤口造口专委会会议在召开

4月25日,首届玉溪市伤口造口专委会会议在我院召开,来自全市19家医院25名委员参加会议。
会议上,各委员介绍了自己医院伤口造口治疗工作的开展情况。主任委员晋文洁作会议总结,肯定了各家医院在伤口造口治疗方面所付出的努力和取得的成绩,下一步将在年内对新平县人民医院、元江县人民医院、易门县人民医院开展交流指导工作。(胃肠外科/李莹)
第四届伤口造口专科护士培训班圆满结业

4月25日,由玉溪市人民医院胃肠外科承办为期两个月的伤口造口专科护士培训班圆满结业,我院副院长童宗武、相关科室主任、护士长及来自各州地18名护理人员参加结业典礼。
目前我院已经举办四届伤口造口专科护士培训班,我院作为伤口造口培训基地将不断总结经验,积极地探索创新,不断提高教学质量,培养出高专业技能水平的伤口造口专科护士。(胃肠外科/黄莎)
数字化手术室助力外科年会

4月24日,我院泌尿外科举办玉溪市学术年会,期间邀请省内外多名专家手术,会议全过程中,麻醉科医护人员及信息管理员积极配合,首次在新大楼手术室三个手术间同时进行专家手术教学直播,提升了会议效果,标志着我院信息教学系统再上新台阶,体现了数字化手术室的先进性,促进本次学术会议圆满结束。(麻醉科 文/林雪梅 方雪凡 图/马跃)
护理部召开新冠疫情防控工作部署会

4月13日下午,我院护理部组织召开“新冠疫情防控工作部署会”,护理部主任李长琼、质控部主任陈丽红对护理人员疫情防控工作进行安排,要求全院各临床科室护理人员严格按照医院应对新冠肺炎工作指挥部2021年第四次会议精神,严抓疫情防控工作,严禁发生院内交叉感染。(护理部/张薇)
当护士的意义
3月的那天,是我的生日,也是我夜班,凌晨2点,我们正在为患者进行翻身,突然,电梯门响了,“医生、医生、医生,快来看看我的妻子,她全身都白了”,我们立刻冲到电梯门口,看到担架上的豆女士,面色苍白、四肢冰凉、颈动脉搏动已经很微弱了,“小王,你快去通知值班医生,小张,你去准备处理医嘱,我来处理病人。”
我马上为患者开通三条静脉通道,输注林格,给心电及指脉氧监测、氧气吸入,备皮、更衣、抽血等术前准备。短短的15分钟,我们安全地把患者送入了手术室,手术历时6个小时,患者安返病房。天亮了,护士长和同事们也陆续来接班,在护士站,护士长拍了拍我们的肩膀,她笑了,我们也笑了。当护士的意义是什么?这应该就是最好的诠释吧。(泌尿外科/肖子伟) |