玉溪日报 玉溪网        玉溪+    
版面大图 上一版    下一版
  2024-06-11   A04版:四版 往期回顾 搜索 返回列表
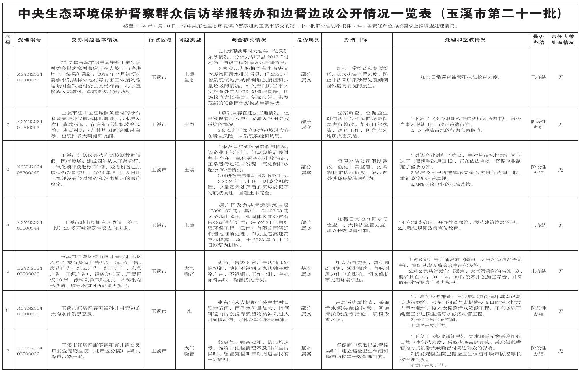
中央生态环境保护督察群众信访举报转办和边督边改公开情况一览表(玉溪市第二十一批)
截至2024年6月10日,对中央第七生态环境保护督察组向玉溪市移交的第二十一批群众信访举报件7件,各责任单位均按要求上报调查处理情况。
作者: 来源:玉溪日报 字数:0
    
玉溪日报社版权所有  滇ICP备:08100907号-4  滇公网安备:53040202000160号
网上有害信息举报电话:0877-2058846涉未成年人专用举报电话:0877-2058846  举报邮箱:1470154883@qq.com
地址:玉溪市玉兴路120号玉溪日报社  邮编:653100  电话:0877-2058846  传真:0877-2058846
技术支持:玉溪网