玉溪日报 玉溪网        玉溪+    
版面大图 上一版    下一版
  2025-01-28   A04版:四版 往期回顾 搜索 返回列表
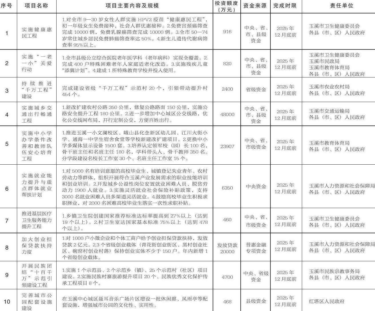
玉溪市2025年度民生实事人大代表票决入选项目(按赞成票多少为序排列)
作者: 来源:玉溪日报 字数:0
    
玉溪日报社版权所有  滇ICP备:08100907号-4  滇公网安备:53040202000160号
网上有害信息举报电话:0877-2058846涉未成年人专用举报电话:0877-2058846  举报邮箱:1470154883@qq.com
地址:玉溪市玉兴路120号玉溪日报社  邮编:653100  电话:0877-2058846  传真:0877-2058846
技术支持:玉溪网